Yup, this is where we play now. I guess that’s kinda cool.
We play the game all the OSR games try so hard to replicate. This evening’s sold out, unfortunately, but if you’d like to join a future game, please drop me a line.
Yup, this is where we play now. I guess that’s kinda cool.
We play the game all the OSR games try so hard to replicate. This evening’s sold out, unfortunately, but if you’d like to join a future game, please drop me a line.
Things only I care about, vol. 673: I really missed a trick with the song choice here. Buffalo Tom is a fave, but should’ve gone with Hole for this episode title. Check out the next level backlighting. This is how I imagine Valis. (Also, A+ song.)
Oh well. See you Sunday.
The elevator is working again !
That’s good news, I guess, but I feel oddly deprived of the opportunity for a solid running gag.
Oh well.
Home sweet home … and vampires?
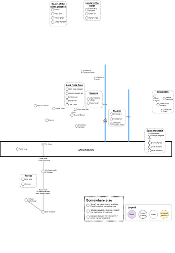
The full list of sessions (and some other stuff) can be found at Dernard’s Notes: AD&D (2022) , a short summary of the session can be found at Session 134 – “The fellowship of the bling”
Argh! I knew I messed up there!
Well you provided an alternate song & I just used that one. So it’s all good. And to be fair there were a couple of years in between.